Программный продукт nanoCAD Механика PRO 2.0 представляет собой комплексное решение, призванное повысить производительность, точность и удобство работы инженеров-конструкторов. Новая версия содержит обширный функционал для проектирования емкостного оборудования, что особенно востребовано на предприятиях нефтеперерабатывающей и нефтехимической промышленности.
Что нового в nanoCAD Механика PRO 2.0
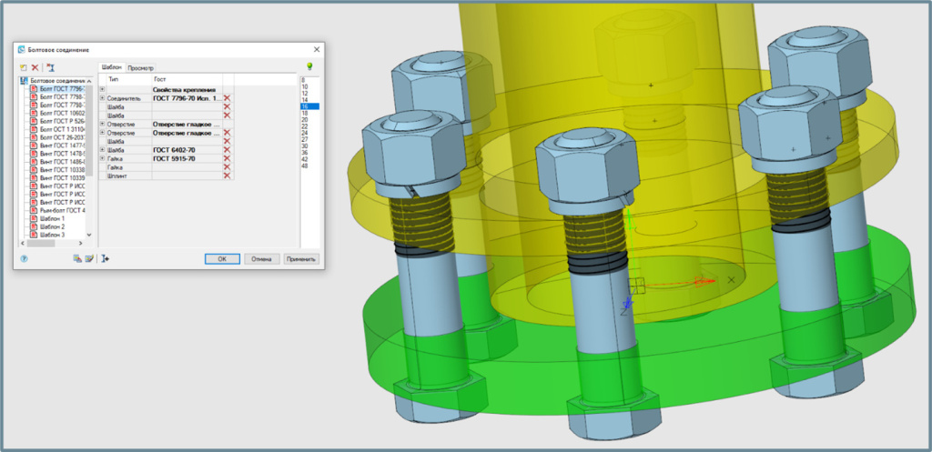
Болтовые соединения
Инструмент Болтовые соединения (mcjoint) позволяет автоматизированно проектировать стандартные крепёжные узлы. Он создает как отдельные соединения, так и массивы болтов, винтов и шпилек по ГОСТ и ISO, автоматически подбирая длину деталей, создавая отверстия и формируя комплект крепежа, включая гайки и шайбы. Возможна ручная настройка параметров и шаблонов соединений.
Сосуды и аппараты
Специализированный инструмент для 3D-проектирования сосудов и аппаратов. В едином диалоге доступны все основные элементы: обечайки, днища, штуцеры, люки, фланцы и опоры. Добавлены функции формирования геометрии сварных и штампованных переходов, установка нескольких опор массивом и расширенное управление штуцерами и люками.
Фланцевые соединения
Инструмент для построения фланцевых соединений, обеспечивающий автоматическое создание комплектов фланцев, прокладок и болтовых соединений. Поддерживаются различные типы уплотнительных поверхностей: плоские, шип-паз и выступ-впадина. В базе элементов представлены крепёжные детали по ОСТ и ГОСТ.
Трубопроводы 3D
Модуль проектирования трубопроводов, реализованный в виде мастера, обеспечивающего автоматическую прокладку трасс и расстановку арматуры.
Поддерживаются различные типы трубопроводов: сварные, конические, резьбовые, с развальцовкой. Для каждого типа используется соответствующая узловая арматура, также трассы могут создаваться в декартовой и полярной системах координат с возможностью интерактивного редактирования.

2D-эскиз
- Добавлены справочные размеры, не влияющие на геометрию и отображающие актуальные параметры эскиза.
- Реализован новый элемент Паз (SLOT) с четырьмя типами прорезей – прямыми и дуговыми, с центрированием или по точкам.
- В команде Проецировать на эскиз (PSPROJ) теперь поддерживаются криволинейные поверхности.
- Внедрена новая команда Проецировать силуэт тела (PSPROJSOLID) для формирования контуров 3D-тел.
3D-моделирование
- Введена команда Оболочка (MC3DTHICKNESS) для создания тонкостенных тел из сплошных моделей.
- Добавлена опция создания тонкостенных элементов для операций Выдавливание, Вращение, Вытягивание по траектории.
- Команды Фаска и Скругление теперь поддерживают включение в линейные и круговые массивы.
- Реализована возможность создания центральной плоскости между непараллельными гранями в команду построения рабочих плоскостей.
- Внедрены выбор плоскости построения, новые точки вставки и автоматическое именование объектов в истории построений для элементарных тел.
Листовой металл
- Линии сгиба на развертках приведены в соответствие требованиям ГОСТ.
- Команда Жалюзи дополнена проверкой допустимых значений и взаимосвязанных параметров.
- Добавлена автоматическая проверка корректности геометрии при построении завальцовок.
Работа с растровыми изображениями
Появилась новая вкладка Растр, обеспечивающая загрузку, редактирование и обработку растровых подложек без использования внешних программ.
Поддерживаются регулировка яркости, контрастности, прозрачности, обрезка изображения и полуавтоматическая векторизация линий. Функционал особенно полезен при оцифровке бумажных чертежей и архивных материалов.
Интерфейс и инструменты
- Добавлены панели управления вспомогательной геометрией и ограничивающей призмой.
- Введены инструменты выбора по каркасу и по граням.
- В истории построений автоматически формируются папки Эскизы и Рабочая геометрия.
- Обновлена строка состояния: текстовые параметры заменены на иконки режимов.

Анализ и совместимость
- Расширена команда Массовые характеристики (MASSPROP) – теперь можно анализировать группы тел и получать результаты с указанием единиц измерения.
- Добавлена поддержка импорта форматов Autodesk Inventor (.ipt, .iam), SOLIDWORKS (.sldprt, .sldasm), Siemens NX (.prt, .asm) и PTC Creo (.prt, .asm).
Бесплатная пробная версия
Перед принятием решения о покупке протестируйте все функции nanoCAD Механика PRO бесплатно – доступ к полному функционалу предоставляется на 30 дней.
Купить nanoCAD Механика PRO
Политика лицензирования предусматривает приобретение постоянных или временных (сроком на один, два или три года) локальных и сетевых лицензий. Установка Платформы nanoCAD не требуется.
|
Годовая локальная лицензия nanoCAD Механика PRO |
67 200 ₽ |
|
Постоянная локальная лицензия nanoCAD Механика PRO |
216 800 ₽ |
|
Годовая сетевая лицензия nanoCAD Механика PRO |
87 400 ₽ |
|
Постоянная сетевая лицензия nanoCAD Механика PRO |
291 300 ₽ |


